中国互联网络信息中心于2025年12月15日发布《域名迁移技术指导手册》(以下简称《手册》)
《手册》主要内容与适用对象
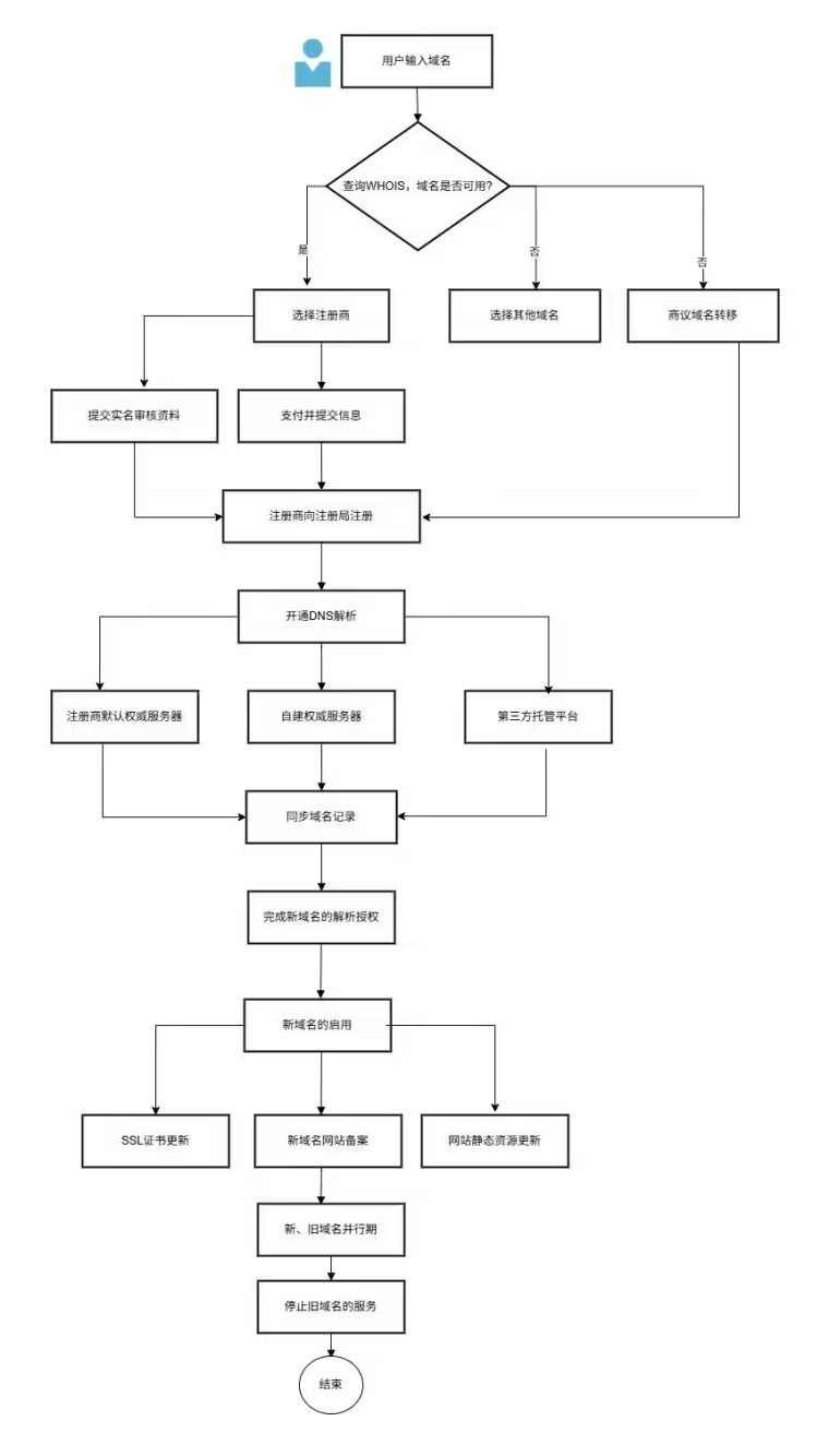
据介绍,《手册》面向计划迁移至“.CN”国家顶级域名的机构,从域名注册、DNS配置、新域名启用等方面提供指导,涵盖备案、SEO优化等关键环节,为域名迁移提供技术支持,助力平稳迁移,降低业务风险。图片《手册》适用于当前未使用“.CN”国家顶级域名、计划将现有域名迁移至“.CN”国家顶级域的国内外机构,对域名迁移具体操作步骤进行详细说明,包括对域名注册与实名认证、DNS权威解析配置、网站系统调整、SEO优化及备案等关键环节。

域名注册与实名认证要求
根据《互联网域名管理办法》相关要求,注册域名应向服务商提供域名注册主体真实、准确、完整的身份信息等域名注册信息。域名注册时,注册主体需向服务机构提交相应的实名验证材料,等待审核结果。 “.gov.cn”域名注册特殊规定若党政机关或依法行使党政机关职能的单位注册“.gov.cn”域名,国办单位可直接联系中国互联网络信息中心办理注册,其他单位可通过国内注册服务机构完成注册。此外,在域名审核阶段,需提交“.gov.cn”域名对应的专有材料,并配合中国互联网络信息中心的电话回访,以验证注册主体信息的真实有效性。具体需向域名注册服务机构提交:盖有申请单位公章的域名注册申请表、组织证明资料,以及本细则规定的其他相关资料。

DNS权威服务器配置建议
为保障解析的稳定性与高效性,中国互联网络信息中心建议新域名的DNS权威服务器优先采用与当前域名一致的服务环境;同时,DNS权威服务器对应的域名也建议选择“.CN”国家顶级域名。以下将分别针对自建权威服务器、外部托管权威服务器两种场景,介绍对应的DNS配置方式。

《手册》主要内容与适用对象
据介绍,《手册》面向计划迁移至“.CN”国家顶级域名的机构,从域名注册、DNS配置、新域名启用等方面提供指导,涵盖备案、SEO优化等关键环节,为域名迁移提供技术支持,助力平稳迁移,降低业务风险。图片《手册》适用于当前未使用“.CN”国家顶级域名、计划将现有域名迁移至“.CN”国家顶级域的国内外机构,对域名迁移具体操作步骤进行详细说明,包括对域名注册与实名认证、DNS权威解析配置、网站系统调整、SEO优化及备案等关键环节。

域名注册与实名认证要求
根据《互联网域名管理办法》相关要求,注册域名应向服务商提供域名注册主体真实、准确、完整的身份信息等域名注册信息。域名注册时,注册主体需向服务机构提交相应的实名验证材料,等待审核结果。 “.gov.cn”域名注册特殊规定若党政机关或依法行使党政机关职能的单位注册“.gov.cn”域名,国办单位可直接联系中国互联网络信息中心办理注册,其他单位可通过国内注册服务机构完成注册。此外,在域名审核阶段,需提交“.gov.cn”域名对应的专有材料,并配合中国互联网络信息中心的电话回访,以验证注册主体信息的真实有效性。具体需向域名注册服务机构提交:盖有申请单位公章的域名注册申请表、组织证明资料,以及本细则规定的其他相关资料。

DNS权威服务器配置建议
为保障解析的稳定性与高效性,中国互联网络信息中心建议新域名的DNS权威服务器优先采用与当前域名一致的服务环境;同时,DNS权威服务器对应的域名也建议选择“.CN”国家顶级域名。以下将分别针对自建权威服务器、外部托管权威服务器两种场景,介绍对应的DNS配置方式。

